Resources for you and your patients
Choose below to access resources that help with understanding PNH, as well as providing helpful support networks for your patients.
Downloadable Resources

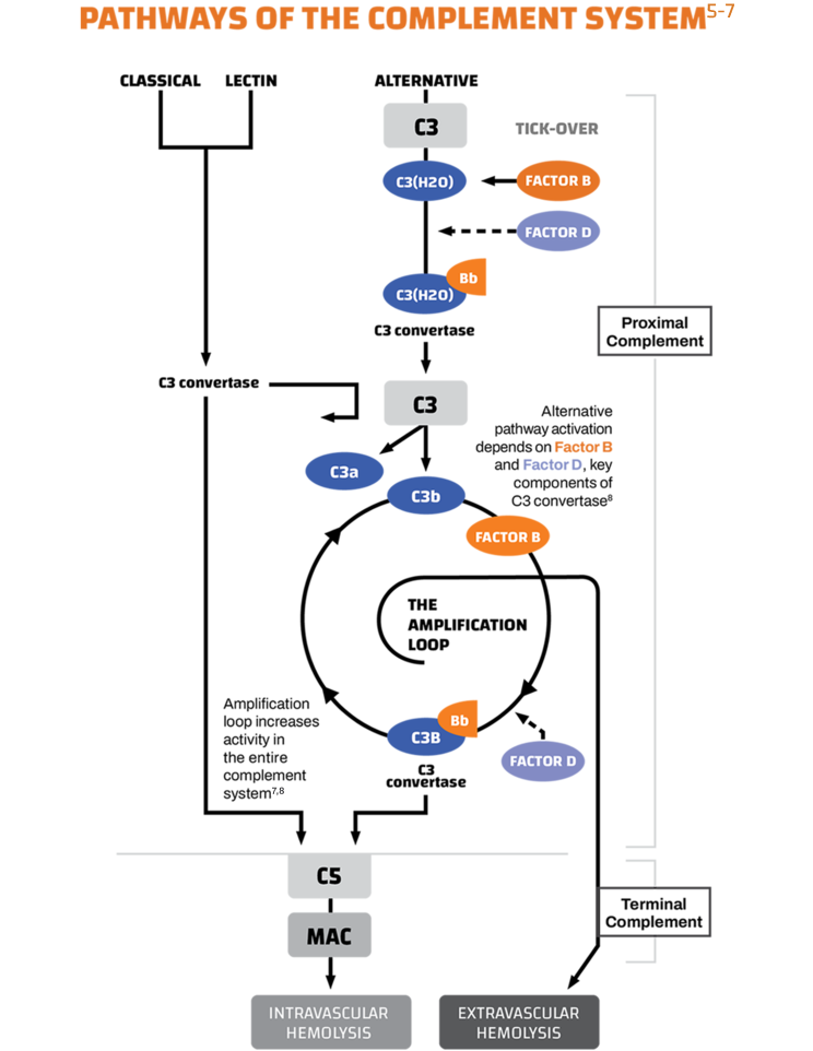
PNH MOD Image
Click below to access patient advocacy groups
Resources from these advocacy groups are for educational purposes only and do not imply an endorsement of any kind by them.
MOD, mechanism of disease; PNH, paroxysmal nocturnal hemoglobinuria.



